X射线荧光光谱(X-Ray Fluorescence Spectroscopy, XRF)分析技术是一种用于化学元素的定性和定量分析的仪器分析方法,可直接对固体(块状或粉末状)和液体样品中主量元素、微量元素进行多元素同时分析。它的快速、准确、无环境污染和非破坏性的特点使其成为许多行业中元素分析的首选技术之一,在工业、冶金、地质、考古、珠宝、文物、生物和药物等领域得到广泛应用。
本文系统梳理了X射线荧光光谱仪的工作原理,对比波长色散 X 射线荧光光谱仪(WDXRF)和能量色散 X射线荧光光谱仪(EDXRF)两大类型的原理、结构及功能,探讨XRF在粉体工业中的应用,并介绍了国内外具有代表性的厂商及其核心机型,旨在为您的技术选型提供清晰参考。
一、X射线荧光光谱仪工作原理
XRF工作原理是X射线光管发出的初级X射线激发样品中的原子,产生特征X射线,通过分析样品中不同元素产生的特征荧光X射线波长(或能量)和强度,可以获得样品中的元素组成与含量信息,达到定性定量分析的目的。整个过程可以分为三个主要步骤:
1、激发
仪器的高功率X射线光管发射出高能量的初级X射线,照射到待测样品表面。高能X射线光子能量高于原子内层电子结合能,驱逐一个内层电子而出现一个空位,使整个原子体系处于不稳定的激发态。
2、弛豫过程与X射线荧光
激发态原子寿命约为10-12~ 10-14s,将自发地由能量高的状态跃迁到低的状态,这个过程称为弛豫过程。
当较外层电子跃入空位时,所释放的能量随即在原子内部被吸收,而逐出较外层的另一个次级光电子(即俄歇电子),发生非辐射跃迁。当较外层电子跃入内层空位所释放的能量不在原子内被吸收,而以辐射形式放出,便产生X射线荧光,其能量等于两能级之间的能量差。

产生X射线荧光和俄歇电子过程示意图
3、探测与分析
莫塞来定律为X射线荧光方法应用于元素成分的定性,定量分析奠定了理论基础。即:元素与其特征X射线波长之间可以相联系并一一对应,即具有特征性;特征X射线的强度(当时这样称这一物理量,即照射量率)与元素在靶材中的含量相关。
探测器收集这些X射线荧光信号。信号处理系统通过测量荧光的能量(能量色散型,EDXRF)或波长(波长色散型,WDXRF),并与标准数据库比对,即可确定样品中含有哪些元素(定性分析);通过测量特征荧光的强度,并结合标准曲线或基本参数法,可以计算出各元素的含量(定量分析)。
二、主要类型及对比
目前X荧光光谱仪的种类繁多。根据激发方式,可以分为偏振光、同位素源、同步辐射和粒子激发X射线荧光光谱仪;根据X射线的出、入射角度,可以分为全反射、掠出入射X射线荧光光谱仪等。
本文根据获得和分辨特征X射线荧光光谱的方式,从波长色散 X 射线荧光光谱仪(WDXRF)和能量色散 X射线荧光光谱仪(EDXRF)这两大类来介绍。
1、波长色散 X 射线荧光光谱仪(WDXRF)
在结构上,WDXRF通常主要由光源、样品室、分光晶体、检测系统等组成。

波长色散 X 射线荧光光谱仪(WDXRF)
WDXRF对试样发射出的特征X射线及原级谱散射线进行分光,部分通过准直器产生的的平行光束照射在分光晶体上进行色散,探测器接收经分光后待测元素所产生的特征X射线光信号,并将其转化为电信号,放大后的信号通过模数转换转化为数字信号,从而记录了单个元素的特征谱的峰位强度。
2、能量色散 X射线荧光光谱仪(EDXRF)
在结构上,EDXRF通常由光源、样品室和检测系统等组成。与WDXRF的区别在于无分光晶体。

能量色散 X射线荧光光谱仪(EDXRF)
样品产生的X射线及原级谱散射线直接进入探测器,并将特征X射线光信号转化为电信号,由主放大器传出的脉冲幅度模拟信号在模数转换转化为数字信号,通过多道脉冲分析器分离出X射线能量。EDXRF记录的是样品发射的全部X射线谱峰的峰面积,根据峰面积进行定量分析。
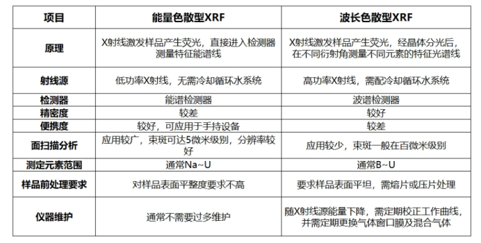
3、WDXRF与EDXRF对比分析
(1)原理
WDXRF是通过测定经分光晶体色散后特征X射线波长和强度来进行定量分析的,而EDXRF是通过半导体探测器与多道分析器结合分离出X射线能量高低来进行定量分析的。
(2)结构
由于原理的不同,致使WDXRF较EDXRF多出分光晶体系统;为精确确定夹角,WDXRF分光系统需安装精密的测角仪装置;由于X射线管的效率极低且晶体衍射会造成强度的巨大损失,所以WDXRF具有冷却装置。
(3)功能
两种类型的光谱仪在检测限上几乎相同。但在高能光子范围内EDXRF的分辨率较好;在低能光子范围内,WDXRF的分辨率较好。
因EDXRF具有较好的硬件和谱分析系统,适用于痕量重金属元素分析;而对于钠、镁等轻元素的分析,在精密度和准确度上WDXRF要更合适。对于多元素同时分析时,优先考虑EDXRF;而对于分析试样中单纯某个或几个元素时,WDXRF准确度会更好。
EDXRF适用于易受放射性损伤的样品检测,如液体、有机物(可能发生辐射分解)、玻璃品、工艺品(可能发生褪色)等;还适合动态系统的研究,如催化、腐蚀、老化、磨损、改性和能量转换等与表面化学过程有关的研究。

WDXRF与EDXRF的原理与应用对比情况
三、粉体工业中的应用场景
X射线荧光光谱(XRF)技术在粉体工业中具有广泛的应用,主要基于其非破坏性、快速多元素分析、无需复杂样品制备以及可同时测定主量至痕量元素等优势。
1、原材料质量控制
XRF可用于对粉体原料(如矿石精粉、化工原料粉末)进行快速全元素分析,确保成分符合标准。
2、生产过程控制
XRF可实时监测粉体材料在加工过程中的元素变化,如水泥、陶瓷和玻璃制造中粉体原料的配方调整与工艺优化。其快速分析能力(几秒至几分钟内完成检测)有助于实现自动化控制,减少废品率。
3、产品最终检验阶段
XRF可用于粉体成品的合规性验证,例如检测聚合物粉末中的添加剂或污染物,以及环境样品中重金属的痕量分析。该技术对固体、粉末等形态样品适应性强,且分析过程无损,适合对关键批次进行复核。
应用行业:
·陶瓷与粉体材料:监测杂质元素(如 Fe、Ti、Ca)的水平,避免影响烧结性能与最终性能;
·采矿和选矿:高效分析钨、铜、铅、锌等金属矿粉的品位,为资源评价提供数据支持;
·冶金:用于金属粉末和合金粉末的成分检测,保障钢铁、有色金属等生产过程的质量稳定性;
·锂电池材料:高精度XRF可用于正极材料粉末的元素质量控制,确保钴、镍、锰等关键元素的含量准确,从而提升电池的安全性和性能。
四、代表厂商及其主要仪器(排名不分先后)
1、国内代表厂商
国内对能量色散X射线荧光光谱仪的研制起步较晚,经过几十年的发展国内企业的实力逐渐壮大。
(1)天瑞仪器
地位:中国分析仪器行业的上市公司,专业从事光谱仪、色谱仪、质谱仪三大系列分析测试仪器,产品线广,国内市场占有率高。
代表机型:
①WDX-4000 顺序式波长色散X射线荧光光谱仪
国内首台商业化顺序式波长色散X射线荧光光谱仪,仪器符合:YS/T 63.16-2019铝用炭素材料检测方法,能检测元素周期表上从Be-4到U-92的元素,可应用于电解铝、炭素、石油焦等行业。

WDX-4000 顺序式波长色散X射线荧光光谱仪
②EDX 6000C 能量色散X荧光光谱仪
配置大面积石墨烯超薄窗口的电制冷半导体SDD检测器、超近低损耗测试光路、高精度微焦斑X射线激发光源。元素分析从氟(F)-铀(U)。适用于石油焦、阳极炭块等材料中硫、钒、镍等元素检测,同时可用于EDXRF和WDXRF炭素制品分析。

EDX 6000C 能量色散X荧光光谱仪
③EXPLORER 7000 便携式X荧光矿石分析仪
仪器引入数字多道技术,使检出限更低,稳定性更高,适用面更广,性能媲美台式机,体积小巧便携。可用于石油焦现场快速检测S、V等元素,从而判断石油焦的品位。

EXPLORER 7000 便携式X荧光矿石分析仪
(2)安科慧生
地位:专注于X射线荧光光谱仪研发与应用。
代表机型:
①MEGREZ-α
双源单波长激发-能量色散X射线荧光光谱仪,依靠全聚焦型双曲面弯晶核心技术,采用两个X射线激发源,将能量色散X射线荧光光谱仪元素分析范围扩展至C、N、O、F,具有高灵敏度和稳定性,对金属元素低检出限性能。

MEGREZ-α
②微区高灵敏度X射线荧光光谱仪
通过单色化聚焦激发技术,保证待测元素特征线具有极低的背景干扰;采用全息基本参数法(Holospec FP 2.0®)对X射线荧光光谱从产生到探测的各个环节进行计算,通过少数标准品的校正即可得到元素精确定量分析结果。

微区高灵敏度X射线荧光光谱仪
(3)钢研纳克
地位:背靠中国钢铁研究总院,在金属材料分析领域实力雄厚。
代表机型:
①钢研纳克CNX-838顺序式波长色散X荧光光谱仪
CNX系列顺序扫描式波谱X荧光光谱仪是国家重大科学仪器专项的重要研发成果。配备高稳定、高精度的X射线源,采用4kW大功率高压发生器,并优化了功率自动调节程序;光程较短,有助于获取更大的计数率;在配置方面,可提供最多10组滤光片、10组光阑、4组初级准直器以及10组分光晶体,以满足多样化的检测需求。

钢研纳克CNX-838顺序式波长色散X荧光光谱仪
(4)上海精谱
地位:中国XRF能谱分析领域多年从业历史、自有多项核心技术企业。
代表机型:
①精谱ELITE-600型X荧光分析仪
国际先进水平的精密高端能量色散X荧光分析仪。元素分析从钠(Na)到铀(U);分析测量动态范围宽,可从10-6–100%;具有6位置滤光片功能;分析精度高、可靠性强、使用方便。

精谱ELITE-600型X荧光分析仪
②EDX-6800系列 X荧光分析仪
专为工业分析行业研制的高性能仪器。实现低成本、简单快速、准确的分析Al、Si、P、S、Mg等轻元素及其它元素。

EDX-6800系列 X荧光分析仪
③THICK900系列X荧光分析仪
专为在极微小结构上进行高精度镀层厚度测量和材料分析而设计的。配备聚焦X射线束,短时间内就可形成高强度聚焦射线。除了镀层分析,还可以加装全元素分析软件,ROHS 2.0 分析软件,满足客户一机多用的测试需求。

THICK900系列X荧光分析仪
2、国外代表厂商
国外XRF仪器的研制起步较早,有较强的知识积累和相关开发经验,发展较成熟。
(1)斯派克SPECTRO(德国)
地位:目前世界上大的原子发射光谱仪生产厂家,全球先进分析仪器供应商。
代表机型:
①SPECTRO XEPOS偏振型能量色散X射线荧光光谱仪
具备多元素和多浓度(主量、微量和痕量)的突破性分析能力。直接(Pd+Co合金双靶)和偏振(HAPG Bragg弯晶)组合激发的自适应激发,具有出色的灵敏度;高计数率、高分辨率检测系统可满足对高精度的要求;带 12 个位置的自动进样器;可在真空/大气/氦气氛围分析;广泛应用于新能源行业正负极材料的主元素及杂质元素含量分析、磁性物质含量分析、电解液中元素分析等应用。

SPECTRO XEPOS
②SPECTRO x SORT手持式 X 荧光光谱仪
光谱分析范围几乎涵盖了所有常见类型的金属和合金,无需操作人员指派即可智能自动的完成金属材料基体中超过46种元素的光谱化学检测。可以快速处理金属行业从原材料到产品生产过程中几乎所有现场金属测试需求,广泛应用于可再生资源以及金属行业。

SPECTRO x SORT
(2)布鲁克Bruker(德国)
地位:全球领先的科学仪器制造商和分析解决方案提供商。
代表机型:
①第三代S8 TIGER XRF
融合WDXRF与EDXRF两大技术,扫描道与固定道相结合,深度优化速度与精度;创新性地采用了HighSenseTM半导体探测器,线性范围提升了一个数量级;配备带有AI摄像头的自动进样器,搭配LabScape Cloud云平台的实时远程监控功能,设备的运行全面迈向智能化、高可靠性。

第三代S8 TIGER XRF
②第二代S8 TIGER
是目前世界上先进的波长色散型X射线荧光光谱仪(WDXRF)。SampleCareTM样品保护专利技术可以确保测样的安全性;X射线光管最高功率可达4.2kW,可最大效能地激发样品中的各元素;独有的HighSenseTM技术提升了元素灵敏度。创新设计的Spectraplus软件所独有的变动理论α系数基体校正功能,可以进行宽含量范围分析。

第二代S8 TIGER XRF
③S2 PUMA
台式能量色散型X 射线荧光(EDXRF) 光谱仪,适用于各种样品的全能型仪器。高功率(50 W)长寿命的X射线光管与新型HighSense探测器组成紧密耦合光路;可进行非破坏性元素分析,覆盖元素范围从钠到铀,检测灵敏度可达ppm级。广泛应用于材料科学、地质勘探、工业质量控制等领域,支持固体、液体、粉末和薄膜等多样本形态的检测。
S2 PUMA
(3)帕纳科(荷兰)
地位:思百吉集团旗下的专业分析仪器公司。上个世纪四十年代公司推出了世界上第一台X射线分析仪器,现已成为全球最大的X射线分析仪器生产厂家。
代表机型:
①AxiosmAX 波长色散型X射线荧光光谱仪
非破坏性、准确和可重现性的XRF元素分析。仪器采用SST-mAX无衰减X光管,通过利用x射线激发样品的荧光x射线,从而快速、无损地对样品所含的元素进行定性和无标半定量分析(F-U元素)。依据谱线强度与元素含量的比例关系可进行定量分析(需要标准物质)。

AxiosmAX 波长色散型X射线荧光光谱仪
②Zetium系列光谱仪
Zetium 包含了 SumXcore 技术,是 WDXRF 和 EDXRF 的集成,在多种环境下拥有高分析能力、速度和任务灵活性。该仪器采用薄窗口、高功率光管技术、横向弯曲晶体和独特的检测器技术,分析灵敏度高,可对从铍到镅等多种元素进行精度范围从百万分之一以下到百分之一的分析;无标分析模块Omnian,可对未知材料或无法提供校准样品的材料进行元素定性和定量分析。

Zetium系列光谱仪
(4)岛津(日本)
地位:全球分析仪器和医疗设备领域的领先企业之一,全球分析测试仪器规模最大的制造商之一。
代表机型:
①岛津EDX - 7200
能量色散型X射线荧光光谱仪,凭借无损检测技术,能对固、液、粉末等不同形态样品进行元素分析;检测范围涵盖从钠(Na)到铀(U)的元素谱线,浓度检测范围从ppm级痕量元素到百分比级常量元素;其高分辨率探测器与智能算法结合,确保元素信号精准捕捉。

岛津EDX - 7200
②EDX-LE Plus
能量色散型X射线荧光光谱仪,专用于RoHS/ELV/法规限制的有害元素筛选分析。配备无需液氮型电子制冷(高分辨率SDD)检测器,降低运作成本和更易维护、维持高可信性分析和自动化分析。适用于企业实施自行检测有害元素Cl的检测分析。

EDX-LE Plus
粉体圈七七整理