在全球资源日趋紧缺、生态环境压力持续增大的背景下,加快推进可再生、可生物降解的绿色生物基材料已刻不容缓。聚乳酸(PLA)作为目前产业化水平较高、应用较为成熟的生物基聚酯材料之一,具备显著的环境友好性、良好的力学性能以及加工可塑性,在纺织、医疗、包装等多个领域表现出替代传统石油基材料的广阔潜力,在推动纺织行业向绿色低碳转型的过程中发挥着重要作用。

PLA的材料特性与可持续性
PLA是一种以玉米、小麦、甘蔗等可再生植物为原料,通过生物转化和聚合反应制成的生物聚合物,被认为是传统商品塑料的理想替代品。制品废弃后可在堆肥或自然环境中降解为二氧化碳和水,经光合作用重新生成淀粉,形成清洁碳循环,被认为是环境友好的高分子材料。

聚乳酸的生命周期
材料特性:
•力学:刚性较好,拉伸模量通常高于许多常规聚烯烃,但韧性(冲击强度)偏低。
•热学:玻璃化温度 Tg ≈ 55-65 ℃,熔点 Tm ≈ 150-180 ℃(与立构型有关)。热变形温度与结晶度密切相关。
•生物相容/生物降解:在工业堆肥条件下可被微生物分解,且在生物医学场景表现出良好的生物相容性(用于可吸收植入物、药物载体等)。
PLA的合成工艺
1、合成路线
PLA由乳酸单体聚合制备。乳酸的来源包括淀粉等糖类物质发酵、垃圾中糖类物质发酵,以及农作物玉米、秸秆等废弃物发酵。合成PLA的方法主要有直接缩聚法(一步法)和丙交酯开环聚合法(二步法)。

PLA的生产工艺路线
直接缩聚法(一步法)即乳酸在催化剂作用下直接脱水缩聚成PLA,具有流程短、成本低的优点,但缩聚副产物(水)难以从高黏度体系中脱除,难以获得高分子量产品,工业应用程度较低。

直接缩聚法合成PLA
丙交酯开环聚合法(二步法)则是乳酸先经缩聚和解聚得到中间单体丙交酯,再经开环聚合制备PLA。该工艺虽流程较长、生产成本较高、丙交酯精制难度大,但可制备高分子量PLA,满足高端应用需求,因而成为主流生产工艺。

丙交酯开环聚合法合成PLA
产业现状与市场格局
1、国内产业情况
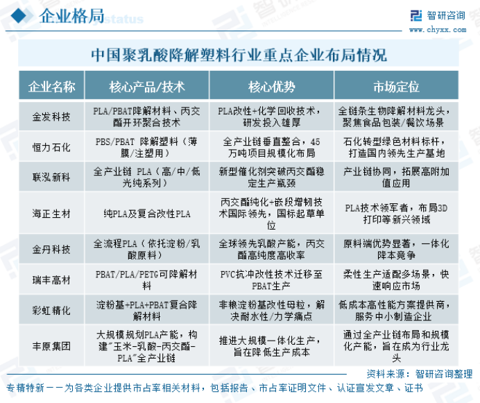
我国聚乳酸产业历经20余年发展,具备实际生产能力的企业主要包括安徽丰原生物技术股份有限公司、浙江海正生物材料股份有限公司、珠海金发生物材料有限公司、普立思生物科技有限公司等,总产能约19.5万吨。产品系列涵盖膜级、挤出级、注射级、纤维级、3D打印级等。其中,安徽丰原和浙江海正采用“乳酸—丙交酯—纯聚乳酸”的两步法工艺,产能分别为10万吨/年和6.5万吨/年,市场占有率高。

中国聚乳酸降解塑料行业重点企业布局情况(来源:智研咨询)
2020年左右,受“限塑令”政策驱动,国内规划了一批聚乳酸新建项目,预计到2025年新增产能约134万吨。但因经济与政策等多重因素影响,多数项目停滞或取消,部分已建成生产线亦出现停产情况。
2、国外产业情况
国外主要聚乳酸生产企业包括美国NatureWorks和泰国TotalCorbion(道达尔科碧恩),产能分别为18万吨/年和7.5万吨/年。其产品系列完整、牌号丰富,在中国市场具有品种、质量和价格优势。当前全球聚乳酸合成仍以玉米淀粉为主要原料,玉米供应与价格对市场影响显著,NatureWorks依托玉米资源富集地区建厂,市场优势明显。
3、市场消费情况
聚乳酸主要应用领域包括薄膜、淋膜、纤维、无纺布、注塑成型、挤吹和注吹成型、挤出和热塑成型、3D打印等。典型制品涵盖生物可降解包装袋、淋膜纸制品、餐具、饮料杯、地膜、纤维、无纺布、3D打印线材、手术缝合线等。
产业发展方向与对策
生物可降解农用塑料地膜需求潜力巨大,是我国聚乳酸产业发展的重要市场动力。PLA与PBAT共混可制成力学性能、工艺性能和生物可降解性能良好、成本较低的塑料薄膜,为农膜污染治理提供经济合理的解决方案。每年生产150万吨的生物可降解农用塑料地膜,所需要的聚乳酸年产量就达90万余吨,农膜市场的巨大容量为聚乳酸产业规模扩大提供了重要机遇。

长江以北及上游主要粮棉产区农用地膜平均使用量( 2013—2021)

生物可降解农用塑料地膜
利用PLA良好的安全性和生物相容性,可在与人们生活密切相关的塑料制品领域替代部分石油基塑料,改善生活质量。产品应用可拓展至餐具、一次性餐具、饮料杯、与人体密接的纤维和塑料构件、一次性保健织物和卫生用品等。

聚乳酸可降解餐具
建议以国家现行限塑政策、农膜污染治理和生活垃圾焚烧处理政策为导向,近期聚焦生物可降解农用地膜市场,在绿电资源丰富、接近玉米产区与农膜主要使用地区进行产业布局,实施基于成本领先的聚乳酸产业发展战略,并配套全生命周期污染控制与降解行为控制技术,为我国聚乳酸产业振兴提供参考对策。
参考文献:
[1]张宗飞,王锦玉,谢鸿洲,等.可降解塑料的发展现状及趋势[J].化肥设计,2021,59(06):10-14+41.
[2]胡彪,黄吉东,苑凯,等.我国聚乳酸产业发展现状及对策建议[J].塑料工业,2025,53(11):10-16+41.
[3]侯亚豪,邵宁,褚庆禄,等.聚乳酸材料的发展现状及其增弹改性技术研究进展[J].纺织科学研究,2025,(10):43-47.
粉体圈整理